活动报名丨2025年厦门“十佳小小文旅推荐官”推选活动
生活美文推荐:那些触动心灵的短篇小说 #生活乐趣# #生活分享# #生活故事精选# #生活美文推荐#

活动报名
2025年厦门“十佳小小文旅推荐官”推选活动
自2024年厦门“小小文旅推荐官”志愿服务队成立以来,一批青少年以推荐官身份踊跃参与厦门文旅推荐,用生动视角和真挚语言传递城市魅力,为厦门城市宣传贡献了一份特殊力量。今年,为了进一步提升厦门市文化旅游的知名度和影响力,激发青少年对本土文化的热爱与传承,将于10月-11月举办2025年厦门“十佳小小文旅推荐官”推选活动,本次活动面向厦门市所有青少年。
Part 01
活动主题
童声传城韵 青春荐厦门
Part 02
组织架构
主办单位:厦门市文化和旅游局
承办单位:厦门市少年儿童图书馆
协办单位:海西晨报社
Part 03
参选对象
6周岁至17周岁、在厦门就学的少年儿童(2008年9月1日至2019年8月31日出生)
Part 04
活动时间安排
(一)初赛阶段
1.报名及参选视频提交:即日起-11月2日
2.初选评审:11月上旬
(二)决赛阶段
1.视频宣传推广:11月中下旬
2.决赛现场推荐、终评及颁奖典礼:11月30日(周日下午,半天活动)
Part 05
奖项设置
01
2025年厦门“小小文旅推荐官”十佳奖(10名)
入围决赛且终评总分位列第1至10名的推荐官,将荣获2025年厦门“小小文旅推荐官”十佳奖。获奖者将被授予奖杯、荣誉证书及1500元阅读基金,以资鼓励。同时,十佳推荐官将获聘为2026年度厦门“小小文旅推荐官”,并有机会参与市级及以上文旅推广活动。
02
2025年厦门“小小文旅推荐官”优秀奖(10名)
入围决赛且终评总分位列第11至20名的推荐官,将荣获2025年厦门“小小文旅推荐官”优秀奖。获奖者将被授予荣誉证书及800元阅读基金,以资鼓励。同时,优秀推荐官也将获聘为2026年度厦门“小小文旅推荐官”,并有机会参与市级及以上文旅推广活动。
03
2025年厦门“小小文旅推荐官”未来之星奖(20名)
初赛排名第21至40名的推荐官,将荣获2025年厦门“小小文旅推荐官”未来之星奖。获奖者将获得由主办方颁发的荣誉奖状及价值100元的购书卡奖品。此外,所有“未来之星奖”获得者,若此前尚未加入厦门“小小文旅推荐官”志愿服务队,将获得资格,可正式加入该队伍,成为光荣的一员,并可优先参加厦门“小小文旅推荐官”采风活动等。
04
2025年厦门“小小文旅推荐官”突出贡献奖(5名)
本奖项面向全体厦门“小小文旅推荐官”志愿服务队队员。主办方将依据队员在2025年内的投稿质量与投稿数量(统计截止日期为2025年11月2日)进行综合评审,从中推选出5名表现最为突出的队员,授予其“突出贡献奖”。获奖者将被授予荣誉证书及价值500元的“阅读基金”,以资鼓励。
Part 06
活动流程
(一)报名与资料提交
1.报名方式:线上报名,通过扫描下方二维码提交报名信息及文旅推荐视频(建议电脑端操作)。
2.文旅推荐视频要求
(1)在内容上,突出厦门特色文旅资源。可以选择普通话、英语、闽南话进行推荐。
(2)在版权上,讲稿必须是演讲者原创,发现抄袭、高度雷同等行为取消参选资格。主办方拥有对参选作品进行展示、报道、宣传和整理出版的权利。
(3)在数量上:每位选手限报1个作品,每个参选作品的选手人数为1人。
(4)在时长上,作品时长控制在3-5分钟。
(5)在形式上,①形式要求:参选者需提交文旅推荐视频,视频需声音与图像同步清晰,画面保持稳定,并能清晰展现个人全貌。②视频规格:视频格式为 MP4,比例为横版 16:9,分辨率不低于 1920*1080。③文件命名:视频文件以“学校+姓名+作品名称”的形式命名。④视频开头:视频开头需体现 2025年厦门“小小文旅推荐官”参选视频和上述命名信息。
(二)初选评审
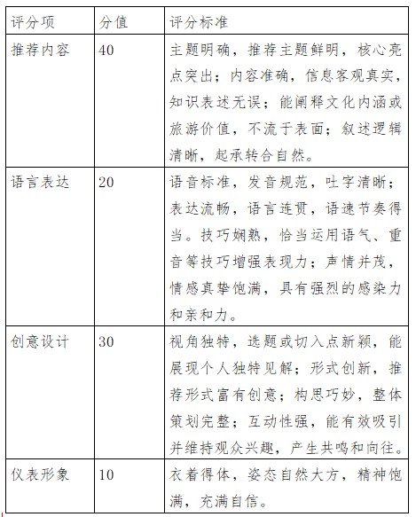
评审标准:根据提交的文旅推荐视频进行评审,确定20名推荐官进入决赛(包括“视频宣传推广”和“决赛现场推荐”)。
评审标准如下(满分100分):

(三)决赛环节一:视频宣传推广
进入决赛的20位选手,厦门市少年儿童图书馆的视频号将对其报名时提交的文旅推荐视频进行展播。
“视频宣传推广”满分为10分(基础分4分和排名分6分),该项占最终得分的20%。截至11月25日15:00,由厦门市少年儿童图书馆视频号后台统一导出数据,根据个人视频情况进行打分。具体算法如下:
1.基础分(4分):统计个人视频点赞、转发、爱心/火把、评论,四项总数进行计分。总数在200以上(含200),计4分;100-199计3分;1-99计2分。
2.排名分(6分):统计个人视频点赞、爱心/火把,两项总数进行排名计分。总数排名第1计6分,第2名计5.7分,第3名5.4分,以此类推进行计分。
计算方式:例如基础分为4分,排名分为5.7分,该项总分9.7分,个人视频宣传推广的最终得分为9.7*20%=1.94分。
(四)决赛环节二:现场推荐、终评及颁奖典礼
1.时间安排
11月30日(周日)下午
2.推荐内容及形式
每位入围终评的“小小文旅推荐官”需准备3-5分钟的现场推荐,内容围绕厦门文旅特色,结合个人体验与创新视角进行展示,形式不限(可选用个人推荐视频内容)。
3.终评方式
决赛现场分(满分10分):评委针对选手现场推荐表现进行打分,取平均分(取小数点后2位)为决赛现场分,占终评成绩的80%。终评成绩(满分10分)=个人视频宣传推广分(占2分)+决赛现场分(占8分)。
计算方式:例如决赛现场得分为9.30*80%=7.44分,个人视频宣传推广得分为1.94分,则终评成绩为7.44+1.94=9.38分。
Part 07
其他事宜
网址:活动报名丨2025年厦门“十佳小小文旅推荐官”推选活动 https://zlqsh.com/news/view/65453
相关内容
活动报名丨2025年厦门“十佳小小文旅推荐官”推选活动赵雅芝受聘“青城山文旅推荐官”:来到青城山就像回“娘家”
广西博白县:以名人文化推动文旅融合发展
173项 西安年活动来了 “新春文旅盛宴”点亮火红“西安年”
成都市文化馆推出年味系列春节活动
推动全民阅读!“珠海在阅读”超150场活动亮相南国书香节
江苏省红楼梦学会走进五老村小学举办普及推广活动
2025“文化有约”推出30门精彩惠民公益课
文旅经济新看点:妈祖文化推广大使刘涛助力湄洲岛文旅IP价值跃升
2025年石家庄“文化和自然遗产日”非遗活动启幕

