完了,我成不了“杨本芬”了 | 86岁老作家承认抄袭
了解知识产权法,尊重他人的创作成果,避免抄袭。 #生活常识# #法律常识#

杨本芬的《秋园》我应该买了纸质书,下午找了半天没找到,我对这本书的内容印象不深,因为当初我没读完,好像只读了一半。
为啥没读完,我忘记了,是我的问题,我静不下心来读书。但是这不妨碍这几年来,我都把杨本芬当做一个标杆,一个偶像。
我不止一次地在我的各类话题中,提到她。
我跟我的朋友、我的学生、我的孩子讲,在我的文章里写,有个叫杨本芬的老奶奶,这大半生都过着颠沛流离的生活,六十岁她退休了,开始寻找自我,她利用在厨房做家务的空隙,趴在小板凳上开始了写作......她写成了,她写出了一本讲述自己人生经历的书,《秋园》。八十岁,她出书了,她的书感动了无数的人,她的书得了很多的奖......
你们知道吧,对一个一直爱读书,也爱乱写点东西,对文学还抱有一点幻想的中年女人来说,如果有一天,她经历的那些鸡毛蒜皮、含混无奈的生活,都是值得记录的,一个像她一样普通的老奶奶,能把自己的人生写成一本书,那你也可以。
那你的生活,就有了不再烦恼的意义。
我的梦想,是成为下一个杨本芬。
成不了杨本芬,我也可以相信这个故事,一个坚韧的老奶奶,平实的记录自己,坚持热爱,她一定会被看见。
所以,我用她的“坚持”和“热爱”鼓励别人,也鼓励自己。
最近发生的事,你们都知道。
杨本芬的很多书,都是,抄的。
2025年可以叫做“抄袭曝光”元年。
“天下文章一大抄”是古人的说法,放在现代,叫做摘抄、模仿、引用。去年,博主“抒情的森林”陆续发帖,用查重技术“曝光”了一大批文坛作家的作品和他人作品的“相似”之处。
前几天,“抒情的森林”曝光了杨本芬。
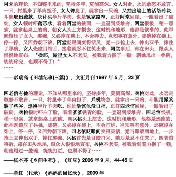
“抒情的森林”指出,杨本芬的多部作品涉嫌抄袭,作品中大部分段落、在句式结构、意向选用和细节描写上,与王朔《我是你爸爸》,余华《在细雨中呼喊》,霍达《穆斯林的葬礼》等作家的作品高度相似。


2月26日,杨本芬通过社交媒体发布长文道歉,承认自己在写作中“袭用别人的语句”,她解释自己并未受过专业的文学教育,早期通过阅读和抄写好词好句学习写作,有时候会无意识中将记忆融入自己的作品。
这个道歉,有些牵强,但,一个86岁的老人了,你还能咋样?你觉得她还能怎么说?

随着这两天,杨本芬更多抄袭的细节被曝光,网上舆论也分成了两派。
一派是表示理解:理由就是我开头的那句话,天下文章一大抄,抄的人多了,一个老太太,能写了这么多,抄点就抄点吧。
一派是表示气愤:她一个轻轻的道歉,这个事就过去了,那之前得到的那些奖项,获得的那些声誉,卖出去的那些版税呢?
那些被她作品中的真实、朴拙、坚韧与尊严深深打动的情感呢?
书是抄的,就算是把这当做一种写作技巧,那么被这本书宣发的“没有技巧”的素人写作打动的,万千读者呢?
读者难过是,文字是抄的,你的有些情节是仿的,那你说的那些苦难的生命体验,是不是真的?那我的眼泪还值不值得,我的感动还值不值得?
杨本芬说,“我的故事来自我的生活,它们是不可替代的生命体验。在个别地方我用到了别人的句子,但它们依然是我的小说。”
虽然语言是抄的,但是,故事是我的,抄成一本书的,是我的能力,你们还可以继续感动。
这个回应之后,杨本芬又被贴出来,很多的情节都是抄袭。
唉
......
这不是作家可不可以模仿、引用的问题,这是一个作家靠什么建立、吸引读者的信任,什么行为又是对这种信任的摧毁,这是一个信用的问题。


我从觉得杨本芬是模仿、引用,到现在觉得,她抄袭了很多处,第一反应,不是愤怒,而是,灯灭了。“无用的文学”阵地,又萎缩了一块。
完了,我成不了“杨本芬”了。
一个被称为“素人写作”的作家,根本不是素人,她的诞生,是一系列“操盘手”的推动, 从写作、编辑、出版、策划营销、推向市场,到获得奖项,卖很多年很多本,(划线文字,引用自“抒情的森林”豆瓣发文),每一步,都需要有人帮扶。
而在源头,创作的那一步,她抄袭了。根本不是她说的,靠一股表达的本能,也根本不是余华、莫言那些大作家评价的,“她像用一种没有技巧过了自己一生一样,没有技巧的方式,写了关于自己的书”。

杨本芬的回应,虽然承认了抄袭,但回答的很有技巧,“现在我明白,一个作家是不能用别人的文字的,哪怕一句也不行”。
她抄的,可不是一句,两句,一段,两段。
原来,成为她,不是靠热爱,不是靠坚持。
我回头看看自己一摞一摞的摘抄本,我也喜欢摘抄这个方式,从小到老,看到喜欢的文字,我第一反应还是拿起笔,抄写在本子上。
不会,抄着抄着,我就抄袭了吧?
我以后还摘抄吗?


“抒情的森林”以前曝光过很多名家,但是基本没有人回应,大家也没这么关注,现在他曝光杨本芬,很多人参与讨论这件事。也许, 大家寄托在这位60岁开始写作、80岁出书的素人作家、古稀老人身上的,不光光是关于文学的梦想,还有那些普通人能够拥有的,关于坚持、关于热爱、关于信仰终将被奖赏的梦。
从杨本芬身上,人们朴素地相信,一个平凡的普通人,会被看见,一个善良的人,会被赞扬。现在大家知道了,一个素人作家的身后,要有当编辑的女儿,要有很多作家的书铺成的台阶,要有一个足够真实,能打动人的“人设”,要有国内顶流作家的推荐......
我们成不了“杨本芬”。
大家难过的是这个吧?
关于读书、电影,我还写过:
网址:完了,我成不了“杨本芬”了 | 86岁老作家承认抄袭 https://zlqsh.com/news/view/91203
相关内容
86岁作家杨本芬承认抄袭86岁作家杨本芬,承认抄袭
86岁作家杨本芬回应抄袭争议:“首先是道歉”
86岁作家承认作品“摘抄”,共情但难逃“抄袭”定论丨中听
86岁知名作家承认抄袭
杨本芬承认抄袭,发文道歉
八旬作家杨本芬发文回应抄袭争议
杨本芬陷抄袭风波,真实的故事,不该有借来的句子
畅销书作家陷抄袭争议,本人回应
被指与王朔余华朱自清等人作品部分句子“相似”,作家杨本芬回应

